Rolling to the material end! byd expands recycled plastic production by 100,000 tons amid market headwinds, redefining auto supply chain
Recently, the price of automotive plastics has been rising, crude oil volatility has increased, and supply chain risks have escalated, and the automotive industry is facing challenges.Cost and ComplianceDouble pressure. As the industry is in a tense competition, BYD has officially increased its investment in the recycled plastic sector — the Fuzhou New Energy Vehicle Industrial Park interior components supporting project has entered the environmental impact assessment announcement stage, with plans to produce plastic granules from waste plastics.Annual production of 100,000 tons of plastic pellets, 1.8 million sets of INS partsBuilding a full closed-loop industrial chain of "waste plastic - recycled particles - automotive parts", becoming one of the few vehicle manufacturers in China that has established large-scale recycling plastic granulation capacity, providing a replicable practical model for the industry to cope with price hikes and implement the dual carbon goals.

Image source: BYD
Project established in Fuzhou: 100,000 tons of recycled particle production capacity, full supply chain independently controllable.
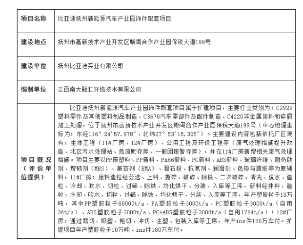
BYD Fuzhou Recycling Plastic Project is located in Fuzhou High-tech Industrial Development Zone, belonging to the supporting expansion project of the new energy vehicle industrial park, with the core positioning of...Autonomous Production of Recycled Plastic Pellets for Automobiles and Integrated Interior Component SupplyThe project primarily uses raw and auxiliary materials such as PP recycled plastic, PP new material, PA66 new material, PC new material, and ABS new material, combined with glass fiber, heat-resistant additives, toughening agents, compatibilizers, talc, antioxidants, lubricants, and color masterbatches, to form a complete modified production system.
From the perspective of production capacity structure, the project willAnnual production of 100,000 tons of plastic pellets, with a clear and explicit composition:
PP plastic pellets: 88,000 tons/year (main product, covering core components such as bumpers and door panels)
3000 tons per year of PA plastic particles
PC plastic pellets: 3,000 tons/year (36 tons for internal use)
ABS plastic pellets: 3,000 tons/year
PC+ABS plastic pellets: 3,000 tons/year (1,764 tons for internal use)
1.8 million vehicle sets

Source: WELINK Plastics
This project marks BYD’s completion.From waste sorting, regeneration and pelletizing to modified applicationsFull-chain independent layout, building a short-distance closed-loop cycle model, achieving self-sufficiency and scaling in recycled plastic supply, completely reliance on purchased recycled particles, and simultaneously enhancing material stability and cost control.
In fact, BYD is not the first to invest in recycled plastics. Previously, it has already applied recycled plastics on components such as bumpers and door panels in its main models, including the Han, Tang, Song, and Dolphin.Bicycles made from recycled plastic account for 10% to 15%Meanwhile, in collaboration with Xinlan, small-scale scrap recycling lines have been deployed at bases in Shenzhen, Xi'an, Changsha, and other locations, laying the technological and application foundation for this large-scale self-built capacity.
II. Countercyclical Expansion into Recycled Plastics: Directly Addressing Supply Chain Pain Points and Resolving Cost Challenges
Since 2025, the automotive industry has fallen into…Raw material price increases and supply chain fluctuationsA double squeeze. Prices of metals such as lithium, copper, aluminum, and tin continue to rise; the U.S.-Iran conflict has heightened shipping risks in the Strait of Hormuz; and volatile crude oil prices have directly driven up costs of petroleum-derived automotive materials—including plastics, rubber, and interior components—severely compressing profit margins for new energy vehicle manufacturers and intensifying the price war.
Automotive plastics account for about 10%-15% of the total vehicle materials, serving as a critical link in cost reduction and supply chain security. Data shows,Each kilogram of waste plastic converted yields high-value chemical feedstocks equivalent to approximately 3 kilograms of crude oil cracking.Recycled plastics can not only directly replace virgin materials but also significantly reduce crude oil consumption and dependence on foreign imports, thereby enhancing supply chain resilience.
Compared to traditional virgin material production, recycled plastics offer three core advantages:
Cost advantage: Mitigate the risk of crude oil price fluctuations, recycle waste to reduce raw material procurement costs, and hedge against the pressure of rising plastic prices;
Supply AdvantageSelf-built production capacity ensures independent supply security, reducing reliance on external suppliers and mitigating risks of supply disruption and price hikes.
Efficiency AdvantageProduction supporting facilities within the industrial park shorten the logistics radius and enhance the responsiveness of component supply.
When the industry is generally constrained by the rise in prices of upstream raw materials, BYD manages toFull vertical integration across the entire industry chainIntegrating recycled plastics into the core supply chain system to achieve cost reduction and efficiency gains through a circular economy model, offering automakers a new approach to addressing supply chain crises.
III. Dual Drivers of Policy and Regulation: Recycled Plastics Become a Mandatory Green Requirement for Automakers
BYD intensifies its investment in recycled plastic, which is both a supply chain strategic choice and more.Comply with domestic and international policies and regulationsThe forward-looking layout. By the end of 2025, China issued the "Action Plan for the Promotion and Application of Recycled Materials," designating the automotive industry as a key area for promoting recycled materials, and encouraging the large-scale application of recycled plastics in interior and exterior parts; In January 2026, the Ministry of Finance and the State Administration of Taxation confirmed that the VAT preference for comprehensive utilization of resources would be extended to the end of 2027, providing tax support for recycled material enterprises.
On March 12, 2026, the “Civil Code of the People’s Republic of China on Ecological Environment” was formally adopted.Encourage motor vehicle manufacturers to increase the proportion of recycled materials used.Improve standards and certification for recycled materials, implement tax incentives and green procurement policies, and advance the application of recycled materials into a legal and mandatory promotion phase.
At the international level, the European Union will revise the “Regulation on Vehicle Design for Circularity and End-of-Life Vehicle Management” in February 2026, establishing mandatory targets.New vehicle models will have 15% recycled plastic content within 6 years, and 25% within 10 years.Directly establishing green thresholds for China's automobile exports; companies failing to meet the standards will face market access restrictions, making recycled plastics a mandatory "passport" for automakers going global.
The application of automotive recycled materials in China is still in its early stages.85% of enterprises use less than 10% recycled materials., the gap with the EU's target is significant. Although companies like Audi, NIO, Geely, Porsche, and BMW have already made arrangements, they mostly rely on cooperation with companies such as GEM, Kingfa Sci. & Tech., and Covestro.No self-built large-scale pelletizing lineBYD has built a 100,000-ton capacity, achieving a full closed-loop system from recycling, granulation to application, becoming an industry benchmark.
IV. Industry Transformation Approaching: Recycled Plastics Reshaping the Automotive Materials Landscape
From the perspective of industry development trends, recycled plastics are transitioning from…Optional Environmental Protection Options Essential Strategic Necessitydriving the restructuring of the automotive materials system
Supply chain model transformation
Cost structure optimizationIncreasing the substitution ratio of recycled plastics reduces reliance on crude oil and virgin materials, smooths raw material price volatility, and stabilizes profitability.
Upgrading Green CompetitivenessComply with domestic and international carbon reduction and recycled material regulations, reduce export compliance risks, and enhance brand ESG rating.
Technical standard improvementPromote the upgrading of sorting, granulation, and modification technologies for recycled plastics, achieve the performance of recycled materials comparable to virgin materials, and expand application scenarios.
The BYD Fuzhou 100,000-ton recycled plastic project is not merely a standalone capacity layout, but rather…
A new path. This is not only another move in the full industry chain layout, but also promotes the application of recycled materials in China's automotive industry from "pilot exploration" to "scale popularization".
【Copyright and Disclaimer】This article is the property of PlastMatch. For business cooperation, media interviews, article reprints, or suggestions, please call the PlastMatch customer service hotline at +86-18030158354 or via email at service@zhuansushijie.com. The information and data provided by PlastMatch are for reference only and do not constitute direct advice for client decision-making. Any decisions made by clients based on such information and data, and all resulting direct or indirect losses and legal consequences, shall be borne by the clients themselves and are unrelated to PlastMatch. Unauthorized reprinting is strictly prohibited.
Most Popular
-
Supply Extremely Tight! LG Chem Declares Force Majeure on Export Contracts for Di-Octyl Terephthalate (DOTP)
-
Deadly Impact: Hormuz Strait Blockade Sparks Shortage of Plastic Raw Materials, Threatening Shutdowns at Japanese and Korean Chemical Plants
-
Huntsman Introduces “War Surcharge” Amid Shipping Disruption and Soaring Energy Costs, Global MDI Prices Continue to Rise
-
Catl “wins big”: Beyond Batteries, What Else Can It Sell?
-
Tao Lin: Tesla’s Supercharger Stations in China Surpass 2,500