-
Pursuing Innovation Ahead | Ampacet Concludes Successful Participation at CHINAPLAS 2026, Driving the Innovation and Development of High-Performance Materials
From April 21-24, CHINAPLAS 2026 International Rubber and Plastics Exhibition successfully concluded at the National Exhibition and Convention Center in Shanghai. Ampacet showcased its global unified standards + local services, presenting polymer s
Americhem -
U.s.-iran differences remain unresolved; amcor’s new malaysian plant officially launches; faurecia sells interior business
International News Digest: Raw Materials News – Elkem Increases Prices for All Silicone Products in Europe and the Americas Automotive News - Faurecia Sells Interior Business for 1.82 Billion Euros Packaging News - Amcor's New $35 Million Plant in Ma
Plastmatch -
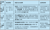
Appliances and Cars Aiming for Transparent PP! Material Substitution Accelerates, Additives Become Key to PP Industry Upgrading
Polypropylene (PP), a fundamental resin with an annual global production exceeding 80 million tons and widespread application across virtually all end-use sectors, is undergoing a quiet yet far-reaching technological revolution—not driven by breakthr
Plastmatch -
Planting Color into Fibers: Avient’s Solution Dyeing Technology Offers a New Approach to Textile Coloration
How can the color of a garment “stand up to scrutiny”? For consumers, it means colorfastness, no fading or whitening, and excellent hand feel; for manufacturers and brands, it means consistent batch-to-batch color accuracy, high production effici
Avient -
EU-Funded Circular Economy Pilot Project for Automotive Sector Officially Launched, LYB Participates
During ChinaPlas 2026, the "Extended Producer Responsibility for Automotive to Enhance Material Circularity" pilot project was officially launched. This project is part of the Sino-European Circular Economy Project and is led by German Federal
LyondellBasell Industries -
Completion And Commissioning! Evonik’s Four Major Projects Officially Launched
Recently, Evonik announced updates on four major projects, involving specialty-grade hydrogen peroxide and long-chain polyamides.PolyetheretherketoneSpecialty amines and other materials. Evonik Fuhua's 20,000 tons per year special-grade hydrogen pero
Chemical New Materials -
High Performance BYK Additives Technology for Plastic Without PFAS, Recycled and Bio-based Materials
On the CHINAPLAS stage, BYK continues to use innovation as its ink, sketching a green blueprint for high-performance additives. What we bring is not just products, but a promise for the future—defining pathways to create sustainable value throug
Bik Chemistry -
Order Volume Plummets, Profit Turns to Loss: Chengdu Carrefour’s 2025 Performance “Plunges”
On April 22, Chengdu Kaluefu Polymer Materials Co., Ltd., a color masterbatch company listed on the New Third Board in Southwest China, released its 2025 annual performance report, which showed a significant decline in revenue and a transition from p
Plastmatch -
From "Material Supplier" to "Co-Builder": DuPont Empowers the Great Transformation of Future Mobility With Safety, Quietness, and Reliability As Three Pillars
On the occasion of the grand opening of the 19th Beijing International Automotive Exhibition, DuPont officially launched its focused initiative."A forward-looking solution matrix that is 'safe, tranquil, and reliable,' aims to fully empower the futur
Plastmatch -
LG Chem at ChinaPlas 2026: First Robot Full-Range Application Innovative Materials
CHINAPLAS 2026 International Plastics and Rubber Exhibition In full swing... LG Chem carriesMore than 90 modelsHigh-value-added strategic products Shocking Launch! Robotics, electrical equipment, healthcare Smart living, sustainable packaging,
LG Chem (Guangzhou) -
Wat co. posts strong 2025 earnings growth, core businesses bloom simultaneously
On April 20, Wote Co., Ltd. released its 2025 Annual Report: revenue amounted to RMB 2.052 billion, an increase of 8.17% year-on-year; net profit attributable to shareholders of the parent company totaled RMB 64.3972 million, up 75.97% year-on-year;
xclstudy -
Jinse Pigment Industry Accelerates Again! Annual 9,000-Ton Medical Antibacterial Modified New Material Project Kicks Off
Recently, Jinsesi New Materials (Zhejiang) Co., Ltd.9000-ton Medical Antibacterial Modified New Material ProjectThe official commencement of construction marks Jinse Masterbatch's entry into the high-end medical new materials sector, ushering in a ne
Plastmatch -
BASF Expands Plastic Additives Production Capacity In China
BASF is further strengthening its leadership in plastic additives solutions by expanding the production capacity of its general-purpose HALS and NOR HALS products. These investments aim to meet the growing global demand for high-performance plastics
Plastmatch Global Digest -
【Overseas news】Kuraray Raises Prices for All PVA and Polyester Fibers; Honeywell Sells PSS Business; Apple Appoints New CEO
International News Briefing: Raw Material News - Stepan Announces Price Increase for Polyester Polyols Used in Rigid Foam in the Americas Additive News: Tokyo University of Science Develops Heat-Resistant Enzyme, Achieving Breakthrough in PET Bio-Rec
Plastmatch -
New Hope for Plastic Pollution Control: Tokyo University of Science R&D of Heat-Resistant Enzyme Marks Breakthrough in PET Bio-Recycling
Plastic waste continues to pose a serious challenge to the environment, and a study by Tokyo University of Science (TUS) has brought hope for sustainable solutions. Researchers explored bioplastic recycling technology (biorecycling), which uses enzym
Plastmatch Global Digest -
ChinaPlas International Rubber and Plastic Exhibition Opens in Shanghai! 5,000 Global Exhibitors Shape Intelligent and Green Rubber and Plastic Future
Today (April 21st) CHINAPLAS 2026 International Plastics and Rubber Exhibition Shanghai National Exhibition Center (Hongqiao) Long Reboot Begins! The exhibition scale reached a new high, with an exhibition area exceeding 390,000 square met
CHINAPLAS1 -
LYB Showcases Innovative Solutions and Value Chain Collaboration Results at CHINAPLAS 2026
Shanghai, China4 21 ——LyondellBasell (NYSE ticker symbol:LYBParticipating in the event of4 21 Day to day24 to be held in Shanghai on2026 China International Rubber and Plastics ExhibitionCHINAPLAS 2026). Around“Create and Share a Better Tomorrow”as
Plastmatch -
Toughening Agent Application Solutions in Nylon Materials
Nylon (PA), the most produced and widely used variety among the five major engineering plastics, is extensively applied in automotive, electronic/electrical, rail transit, and new energy sectors, owing to its excellent mechanical strength, wear resi
Nylon industry chain Shao Jun1 -
Socotek Debuts at CHINAPLAS 2026, Showcasing Advanced Materials and Chemical Solutions
Shisuo KeSyensqo, a global leader in specialty polymers and advanced materials, will exhibit at Chinaplas 2026—the 2026 China International Rubber & Plastics Show—showcasing its comprehensive portfolio of innovative products. Committed deeply to
Plastmatch -
Gathering momentum in shanghai, smartly shaping the future: CHINAPLAS 2026 International Plastics & Rubber Exhibition Builds Up
Closely watched by all CHINAPLAS 2026 International Plastics and Rubber Exhibition Set for a major comeback soon National Exhibition and Convention Center (Shanghai Hongqiao) From April 21 to 24, 2026 Grand event! This edition of the exhibition,
CHINAPLAS1
Most Popular
-
Continental Plans to Begin Sale of ContiTech in Early 2026
-
$4 Billion! Medtronic Makes Another Acquisition
-
BASF Delivers First Batch of Innovative Cathode Materials for Semi-Solid-State Batteries to Weilan New Energy
-
Why did a century-old european dental instrument giant relocate its manufacturing hub to china?
-
Profit and Revenue Growth Struggle to Conceal Debt Repayment Pressure; Success of Kingfa Sci & Tech's High-End Strategy Yet to Be Seen